近日,为进一步落实中央网信办、国家发展改革委、工业和信息化部等联合印发《2025年深入推进IPv6规模部署和应用工作要点》“以全面推进IPv6技术创新与融合应用为主线,增强内生发展动力,完善技术产业生态,有力支撑网络强国建设”的总体要求,在推进IPv6规模部署和应用专家委员会的指导下,“第三届IPv6技术应用创新大赛科教赛道暨第八届下一代互联网技术创新大赛”决赛于下一代互联网及重大应用技术创新园国际会议中心成功举行。
本届大赛以“AI赋能互联网技术创新发展”为主题,由中国教育和科研计算机网CERNET网络中心主办,赛尔网络有限公司承办,推进IPv6规模部署和应用专家委员会教育行业委员会中国互联网协会学术工作委员会、中国互联网协会智慧教育工委会协办。入围决赛的60个项目团队,分为关键技术、行业应用、网络安全及产业等不同组别进行角逐,参赛选手现场进行了项目路演、PPT演示、相关技术产品介绍等,对项目的创新优势进行全面讲解,并回答专家提出的相关问题。
大赛组委会邀请了来自教育部、全国知名高校和IPv6龙头企业的专家,担任本次决赛评委,对入围决赛的项目进行现场评定,各组评委专家独立计分,同时邀请现场观众打分,按得分顺序确定相应奖项。
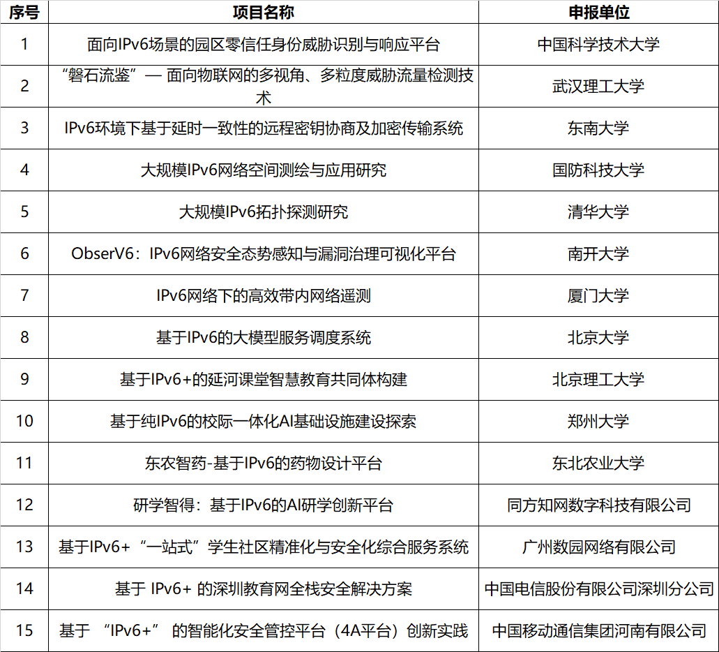
“第三届IPv6技术应用创新大赛科教赛道暨第八届下一代互联网技术创新大赛”获奖项目名单:
特等奖
一等奖
二等奖
三等奖
据介绍,今年参加决赛的项目,将有机会被择优推荐,入选由教育部科学技术与信息化司指导编制的《2025年教育系统IPv6规模部署与应用优秀案例集》。本次案例征集活动旨在深入贯彻落实国家关于IPv6规模部署的战略要求,总结推广教育系统IPv6创新应用成果,征集活动采取自愿申报、择优遴选的原则。通过遴选一批可复制、可推广的IPv6示范标杆,为教育行业规模部署与深度应用提供鲜活范本。案例集将在2025年第三十一届CERNET学术年会上正式发布,并通过多种渠道面向全国教育系统进行宣传推广成功经验,以示范引领加速教育领域IPv6规模部署和深度应用,为加快推进IPv6产业生态建设提供助力。地